carsProject

Discusión
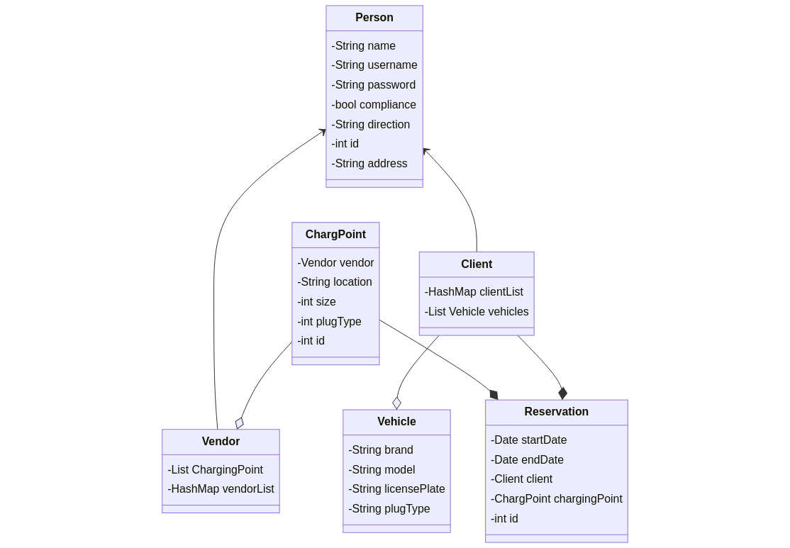
Una Person puede ser Client o Vendor con una relación de herencia. A su vez Clienttendrá 1 o más vehículos y Vendoraportará 1 o más ChargPoint.
La operación de cargar un coche se realizará a través de Reservation.
adM - Un cliente puede ser también un proveedor de puntos de carga y viceversa, por lo que podríamos tener delante diamante de la Muerte que puede crearnos problemas en el futuro.
Funciones de Person
Las funciones que pondremos en Person y que todo usuario puede realizar:
- Operaciones en la web
- Darse de alta
- Actualizar datos
- Borrarse de la web
Funciones de Client
Las funciones exclusivas de un Client son:
- Registrar vehículo/-s
- Actualizar vehículos
- Eliminar vehículos
- Consultar charging points
- Realizar reserva y:
- Actualizar reserva
- Cancelar reserva