Labs
Aquí colocaré los apuntes y progresos hechos en los Labs.
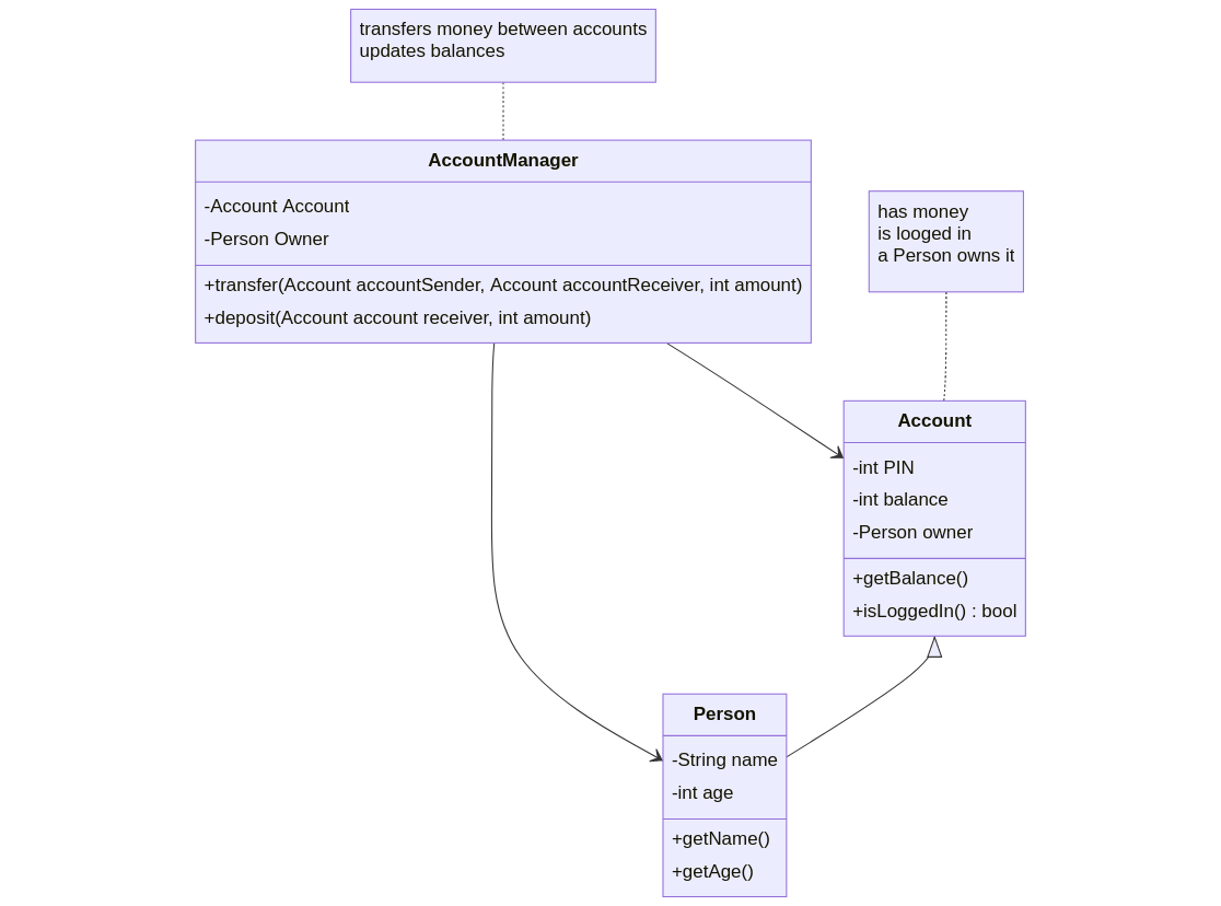
Lab SE01-1: Maven/Gradle Person and Account

Lab SE02 Movie-Review
US: Vamos a crear un gestor de películas en el que podamos ver los directores, críticas, comentarios y lo que se nos ocurra.